欢迎访问陕西省城乡规划设计研究院!
|
邮箱登录
Toggle navigation
高级搜索
关键字:
省城乡规划院
党的二十大精神
网站首页
组织机构
单位简介
领导信息
内设机构
资质证书
荣誉展示
党政建设
党建工作
精神文明
图片集锦
规划新闻
规划资讯
规划要闻
政策解读
项目展示
2026年新春学术交流
城乡规划
工程咨询
建筑工程
市政工程
风景园林
规划期刊
专题专栏
4.15全民国家安全教育日
党的二十届四中全会
深入贯彻中央八项规定精神学习教育
党的二十届三中全会
党的二十大
党纪学习教育
主题教育
保密宣传
网络安全
党史学习教育
百年瞬间
政策法规
抗疫在路上
视频展播
联系我们
单位地址
项目洽谈
当前栏目:
网站首页
专题专栏
党的二十届四中全会
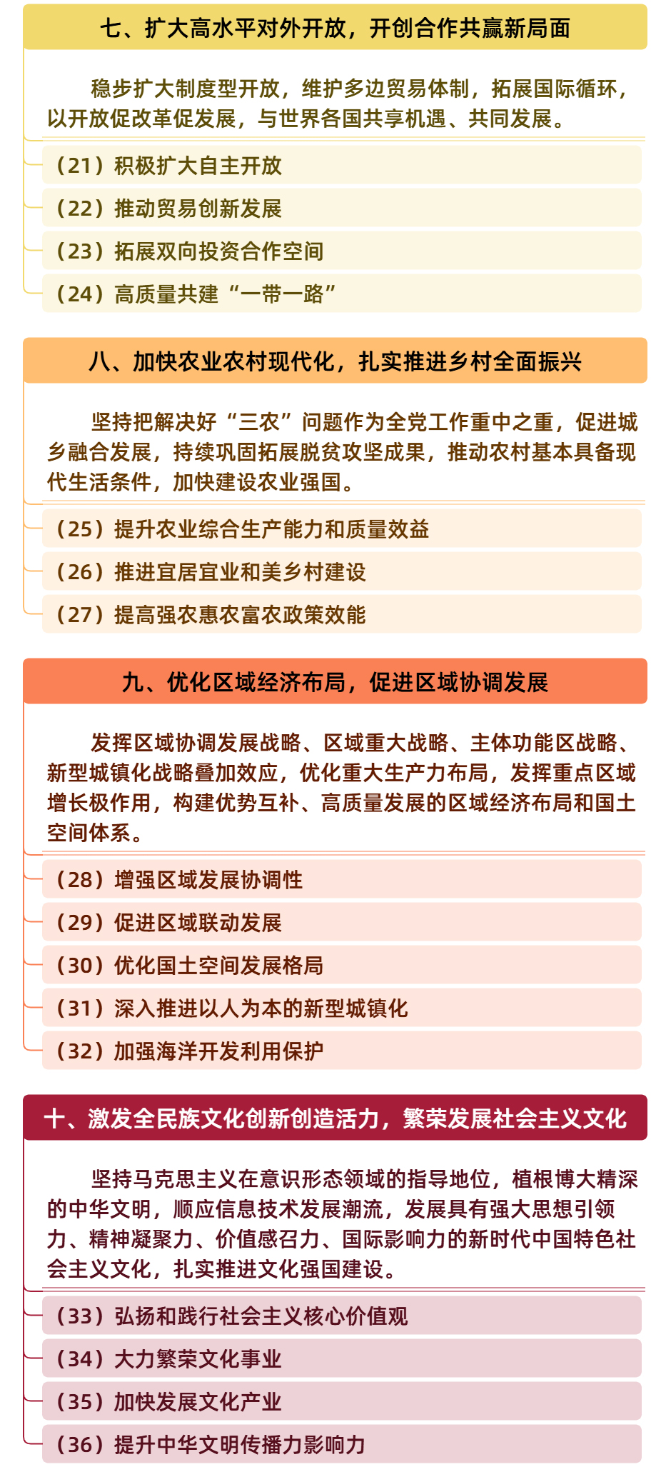
收藏学习!“十五五”规划建议思维导图
时间: 2025-12-29 16:42:13
信息来源:人民网
字体:【
大
中
小
】
分享到:
提示
×
您访问的链接即将离开“陕西省城乡规划设计研究院”,是否继续?