当前栏目:
网络安全宣传周︱ 网络安全知识学习,建议收藏
时间:
2025-09-24 10:02:45
信息来源:网信中国
字体:【大
中
小】
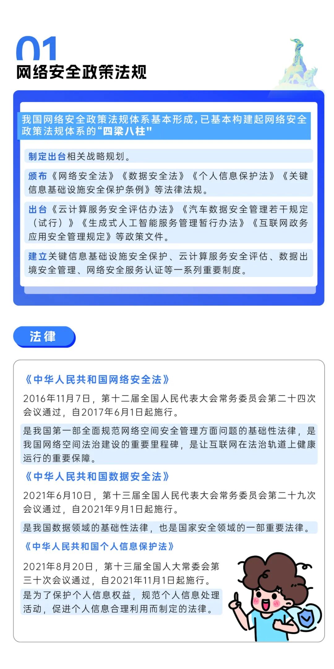
2025年国家网络安全宣传周于9月15日至21日在全国范围内展开,这是我国连续第十年举办这项具有重要意义的全民网络安全意识提升活动,今年的宣传周以"网络安全为人民,网络安全靠人民"为主题。













